廣播電視節目制作經營許可證變更法人,材料及公示內容
更新時間:2025-10-15 04:01 | 發布時間:2年前 | 文章欄目:影視資質

廣播電視節目制作經營許可證變更法人,材料及公示內容
廣播電視節目制作經營許可證變更法人,是本文主要內容。大通天成小編在官網介紹了很多廣播電視節目制作經營許可證辦理的知識,下文給您介紹一篇關于廣播電視節目制作經營許可證變更法人的實際應用,通過材料、案例與您分享。供參考。
一、廣播電視節目制作經營許可證法定代表人變更,需要提交哪些材料?
1、廣播電視節目制作經營單位變更(延續)申請表 ;
2、原廣播電視節目制作經營許可證;
3、法人簡歷。
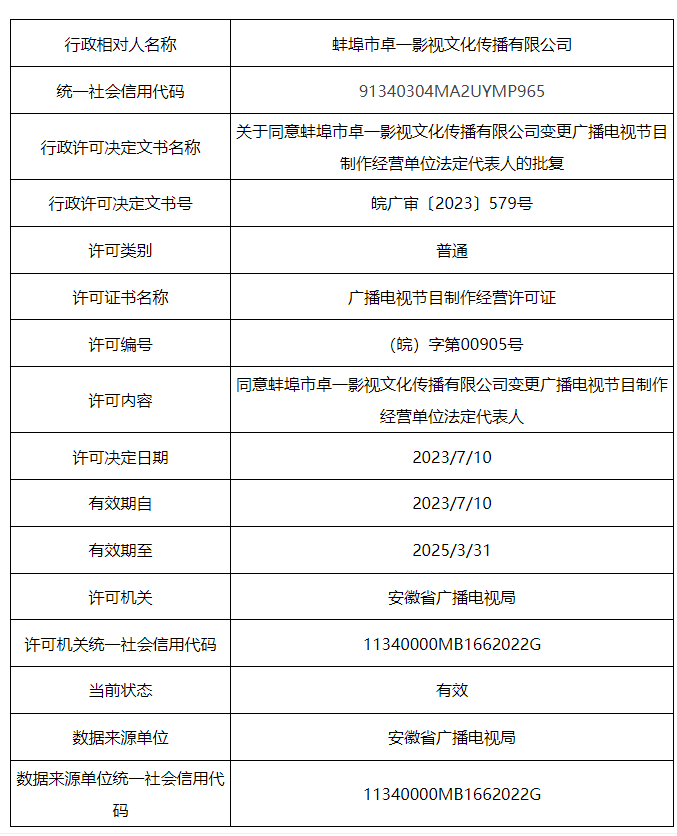
二、廣播電視節目制作經營許可證變更法人公示案例
三、廣播電視節目制作經營許可證變更法定代表人時,需提供原證嗎?
是的,需要將原證交回,然后換發新證。
四、廣播電視節目制作經營許可證法人變更后,有效期是否也可以一并延長?
不可以。因為有效期到期換證需將公司業績報告報國家廣電總局審核,通過后方可進行有效期延長。
五、廣播電視節目制作經營單位變更法定代表人需要先變更工商營業執照后再變更許可證嗎?
是的。必須先變更工商營業執照上的法定代表人信息后,才能變更該許可證法定代表人信息。
綜上所述,本篇內容介紹了廣播電視節目制作經營許可證變更法人,材料及公示內容的文章。如果您還有廣播電視節目制作經營許可證辦理的其他問題或想辦理,請聯系大通天成在線客服。也可以撥打我們的電話13391522356
最新文章
-
上海電子出版物許可證申請指南:出版物經營許可證申請條件材料2025版
-
上海申請網絡文化經營許可證全流程手冊,條件+材料+申請依據
-
天津申請全國呼叫中心許可證全流程指南,有哪些難點?
-
天津ICP許可證B25信息服務業務辦理全指南,應用場景及申請依據
-
天津電商網站申請增值電信業務經營許可證(B21在線數據處理與交易處理業務)全攻略(2025版)
-
上海演出經營許可證全流程指南,25年申請條件及材料
-
天津人才中介申請人力資源許可證全流程手冊,申請條件及材料
-
北京95號碼申請指南(2025版)先辦呼叫中心證+核心條件指引
-
北京外企增值電信業務經營許可證辦理全攻略(2025版)朝陽/海淀/順義要求及材料
-
山東B14互聯網接入服務業務ISP許可證實操手冊,申請條件及材料
-
2025湖北全網呼叫中心許可證申請:5個硬條件+6步流程避坑指南
-
天津血壓儀二類醫療器械備案指南:從0到1,核心條件
-
北京線上旅行社注意:入駐第三方平臺也要辦證?旅行社經營許可證申請攻略
-
石家莊短劇資質廣播電視節目制作經營許可證申請指南
相關文章
-
石家莊短劇資質廣播電視節目制作經營許可證申請指南
-
西安廣告傳媒必看:廣播電視節目制作經營許可證5步辦理全攻略
-
大連影視公司申請廣播電視節目制作經營許可證全攻略,材料條件清單
-
什么是廣播電視節目制作經營許可證?25年怎么辦理一文講清楚!
-
25年微短劇 短劇 電視劇 綜藝節目 專題片資質辦理
-
廣播電視節目制作經營許可證怎么辦理?微短劇電視劇資質申請指南
-
拍電視劇辦理廣播電視節目制作經營許可證,24年12月最新政策介紹
-
25年廣播電視節目制作經營許可證年審年檢辦理詳細介紹
-
長春廣播電視節目制作經營許可證續期怎么辦理,延續申請條件及流程指南
-
南寧廣播電視節目制作經營許可證怎么辦理,申請條件、流程、材料最新指南
-
廣西廣播電視節目制作經營許可證續期怎么辦理,柳州桂林北海市延續申請條件及流程
-
濟南廣播電視節目制作經營許可證續期怎么辦理,歷下市中槐蔭區延續申請條件及流程
-
廈門廣播電視節目制作經營許可證續期怎么辦理,思明湖里集美區延續申請條件
-
南京廣播電視節目制作經營許可證續期怎么辦理,玄武秦淮區延續申請條件及流程
