網絡安全等級保護測評等級劃分,申請流程是什么?

一、網絡安全等級保護測評概述
等保的實施流程分為5個環節:系統定級、備案、建設整改、等級測評和監督檢查;而等保測評(也稱等級測評)正是其中的一個重要環節。
等保測評是指由具有資質的測評機構,依據國家網絡安全等級保護規范規定,按照有關管理規范和技術標準,對等保對象(如信息系統、數據資源、云計算、物聯網、工業控制系統等)的安全等級保護狀況進行檢測評估的活動。簡單來說,等保測評用于驗證網絡系統或應用是否滿足相應的安全保護等級要求,是落實等保制度的關鍵活動之一。
二、為什么要做等保測評
1.識別網絡潛在風險,提升自身防護能力
日益專業化、智能化、隱蔽化的網絡攻擊為網絡安全帶來了更嚴峻的挑戰,網絡運營者可以通過等保測評了解系統的安全防護現狀,識別系統內、外部存在的安全隱患,并在此基礎上通過加固整改提高系統的網絡安全防護能力,降低被攻擊的風險。
2.滿足國家相關法律法規的要求
法律層面上,國家《網絡安全法》的第21條和第31條明確規定了網絡運營者和關鍵信息基礎設施運營者應當按照網絡安全等級保護制度的要求,履行相關的安全保護義務。不依法開展等保工作為違法行為,將由有關主管部門責令整改并處以罰款、警告等懲罰措施。
3.提升行業競爭力
是否開展等保工作是衡量企業信息安全水平的一個重要標準。對于企業來說,進行等保測評不僅能夠有效地提高信息系統安全建設的整體水平,還能夠在向外部客戶提供業務服務時給出信息系統安全性承諾,增強客戶、合作伙伴及利益相關方的信心。
三、等保測評等級劃分
等保工作的核心在于“分級”,對于重要程度不同的網絡系統,安全防護能力要求也有所不同。在進行等保測評之前,網絡運營者需要先完成待測評對象的定級,以明確測評的維度和標準
定級標準
當前我國實行的網絡安全等級保護制度,將等級保護對象按照受破壞時所侵害的客體和對客體造成侵害的程度,從低到高劃分了五個安全保護等級:
(1) 第一級:等級保護對象受到破壞后,會對公民、法人和其他組織的合法權益造成損害,但不損害國家安全、社會秩序和公共利益;
(2) 第二級:等級保護對象受到破壞后,會對公民、法人和其他組織的合法權益產生嚴重損害,或者對社會秩序和公共利益造成損害,但不損害國家安全;
(3) 第三級:等級保護對象受到破壞后,會對公民、法人和其他組織的合法權益產生特別嚴重損害,或者對社會秩序和公共利益造成嚴重損害,或者對國家安全造成損害;
(4) 第四級:等級保護對象受到破壞后,會對社會秩序和公共利益造成特別嚴重損害,或者對國家安全造成嚴重損害;
(5) 第五級:等級保護對象受到破壞后,會對國家安全造成特別嚴重損害。
在實際應用中,定級主要參考行業要求和業務的發展體量,例如普通的門戶網站,定為二級已經足夠,而存儲較多敏感信息(如公民個人信息)的系統則需要定為三級或三級以上。大部分信息系統的安全保護等級處于二級或三級。
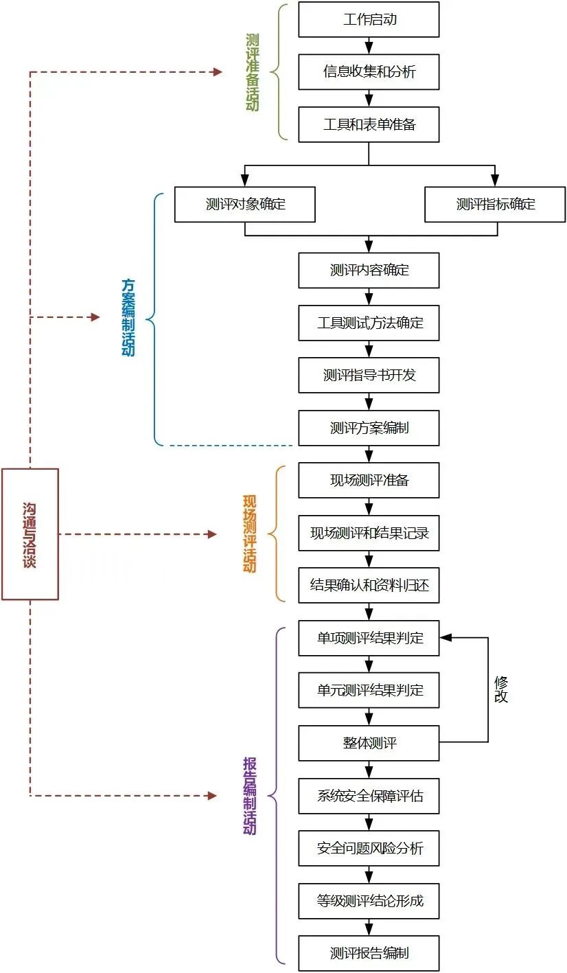
四、等保測評具體流程
等保測評流程包括四個基本測評活動:測評準備活動、方案編制活動、現場測評活動和報告編制活動

了解網站等級保護代辦價格、最新政策、辦理要求、準備材料等內容,點擊文章尾部或右側“在線客服”為您提供專人一對一服務。
今天介紹了網站等級保護知識,主要以網絡安全等級保護測評等級劃分,申請流程是什么?的內容。如果您公司需要辦理該資質,請聯系大通天成在線客服。也可以撥打我們的電話13391522356。
-
數據資源持有權證書、數據加工使用權證書、數據產品經營權證書是什么?
-
天津無人機監測申請無人機運營合格證指南,條件+材料+避坑
-
北京國家商務部商業特許經營備案指南 ,搞懂備案“兩店一年”要求
-
北京大模型算法備案全攻略,APP平臺上架合規指南
-
上海服務器托管與租賃申請IDC許可證指引,2025機房+流程+條件
-
河北經營性CDN許可證辦理指南,申請條件+材料+流程
-
河北音樂網文辦理指南,版權流程要點解析
-
重慶獵頭服務申請人力資源許可證指南,2025政策、流程與合規指南
-
上海106號段申請全攻略,2025政策、流程與合規指南
-
上海IDC機房需要什么資質及IDC許可證全解析(2025版申請條件+材料)
-
2025天津人力資源許可證申請全攻略——政策解讀、條件梳理與實戰避坑指南
-
天津B22國內多方通信許可證全攻略,2025年政策、流程與合規指南
-
天津勞務派遣活動申請許可證指南,條件流程要點解析
-
上海動漫網絡文化經營許可證申請指南,流程+條件詳解
-
寧夏信息安全等級保護備案辦理指南,25年條件材料申請指引
-
新疆信息安全等級保護備案辦理指南,25年條件材料政策深度解析
-
2025西藏信息安全等級保護備案辦理指南,最新條件材料政策要求指引
-
25年海口信息安全等級保護備案辦理指南,最新條件材料拆解指引
-
25年河南信息安全等級保護備案辦理指南,條件材料拆解講解
-
慶陽酒泉天水信息安全等級保護備案代辦,25年等保備案條件材料平臺
-
25年長治晉城運城等級保護備案代辦指南(申請條件資料及流程資料)
-
曲靖邵通紅河州信息安全等級保護備案代辦,25年申請指南找大通!
-
遵義畢節黔南州信息安全等級保護備案代辦,最新等保備案條件材料指引
-
綿陽德陽宜賓等級保護備案代辦指南(最新申請條件資料及流程從0到1)
-
佛山東莞惠州信息安全等級保護備案代辦,企業為什么要辦理等保備案?
-
岳陽常德衡陽信息安全等級保護備案代辦,25年等保備案條件材料整理好啦!
-
25年宜昌襄陽荊州等級保護備案代辦指南(申請條件、資料、流程)
-
洛陽南陽周口信息安全等級保護備案代辦,25年等保備案條件材料怎么準備?
